武汉经济技术开发区新华幼儿园2024年秋季招生简章
【【导语】:】:武汉经济技术开发区新华幼儿园为全日制公办幼儿园,是开发区教育局直属幼儿园,位于武汉经济技术开发区新华村路41号, 2024年秋季,计划招收5个小班、招收少量中班及大班插班幼儿。具体招生简章可见正文。
一、办园性质
武汉经济技术开发区新华幼儿园为全日制公办幼儿园,是开发区教育局直属幼儿园,位于武汉经济技术开发区新华村路41号,毗邻清新怡人的太子湖畔。新华幼儿园总面积10008㎡。
二、招生计划
2024年秋季,本园计划招收5个小班、招收少量中班及大班插班幼儿。
三、招生范围
根据《市区教育局招生要求及办法》,遵循“区级统筹、属地管理、相对就近、免试入园”的原则。招收武汉经开区(经开片)符合“人户合一”入园条件幼儿。
四、招生条件
(一)年龄条件:
小班:2020年9月1日——2021年8月31日期间出生,年满3周岁不满4周岁的幼儿。
中班:2019年9月1日——2020年8月31日期间出生,年满4周岁不满5周岁的幼儿。
大班:2018年9月1日——2019年8月31日期间出生,年满5周岁不满6周岁的幼儿。
(二)幼儿身体状况条件:
身心健康、无慢性传染病、能正常参加集体活动的适龄幼儿。
(三)户籍与房产“人户合一”:
即户籍与房产同一地址,且户籍户主和房产持有人是孩子第一法定监护人(父或母)。按照监护人的户籍落户经开区本房址年限长短排序,时间从长到短依次排序录满为止。
五、报名要求
家长提供的所有报名信息材料真实、合法、有效,凡发现弄虚作假将取消幼儿报名资格,责任自负。
六、录取办法
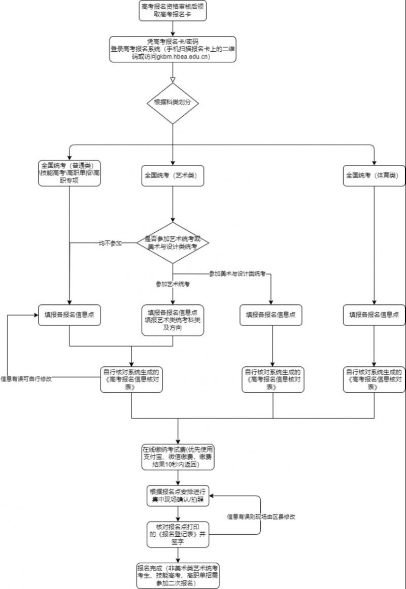
(一)发布公告(6月17号)
(二)投递入园申请信息(6月24日—6月28日)
新生报名信息全部采取网上投递方式进行。
家长微信扫描下方二维码登录新华幼儿园网上报名系统,上传幼儿出生证、户口本(首页、户主页、幼儿页、监护人页)、房产证(房产证号页)、监护人身份证(正反)、预防接种证等证件拍照(照片需清晰可见),按要求填写并上传报名资料。
网上操作流程指南 ↑
本园只审核在上述时段(6月24日09:00—6月28日23:59),用上述方式报名的幼儿信息。
(三)信息审核(7月1日—7月3日)
幼儿园将依照相关规定,对照招生条件对网上报名信息进行审核。线上报名审核成功,幼儿会收到幼儿园入园申请审核成功的短信通知。
若本年度招生计划小于符合入园条件人数,将依据符合入园条件幼儿监护人户口持有年限长短确定招生对象。若招生计划大于符合入园条件人数,则适当放宽招生条件。
(四)现场复核资料(7月4日-7月5日复核资料)
为保证安全,分批次对网上信息符合入园条件的幼儿家长进行短信告知,接到园方短信的家长,请带齐以下资料在规定时间内到新华幼儿园复核。
1.户口本,含幼儿页、户主页、法定监护人页原件及复印件
2.房产证原件及复印件及房查证明(通过手机关注“武汉住保房管”微信公众号,登录武汉市个人房产信息查询网址http://202.103.39.35:9081,或持本人身份证到武汉市房管局均可查询办理)
3.法定监护人身份证原件及复印件
4.幼儿出生证明原件及复印件
5.预防接种证原件及复印件
请在规定时间内到本园办理现场审核手续,如在规定时间内未提交审核资料,视为自动放弃。
注:以上证件需完整复印,避免造成您往返补充材料。
审核当天现场填写《新华幼儿园新生入园登记表》。
(五)确定录取名单(7月15日前)
家长报名后应及时关注报名进展情况和有关事项的公告,保持报名时登记的联系方式畅通。
通过复核的家长请在网上报名系统中完整填写幼儿学籍信息,并按要求到园领取《幼儿园入园通知单》。
逾期不到者,视为自动放弃录取资格。
(六)办理入园手续
家长在规定时间内持《幼儿入园通知单》、《2024年新华幼儿园新生报名表》和签有“检查合格”意见的《儿童入园(所)健康检查表》以及《入托、入学儿童预防接种查验报告》到新华幼儿园办理入园手续(具体时间听园方通知)。
(七)正式入园(2024年9月1日)
七、收费标准:
(一)按《武价费〔2014〕75号》文件规定,新华幼儿园保教费按幼儿园等级评定标准收费。(武汉市一级幼儿园1500/学期、武汉市二级幼儿园1350/学期、武汉市三级幼儿园1200/学期)
(二)伙食费:18元/生•天(两餐两点),多退少补。每月结算幼儿伙食费用。
八、工作机构
(一)本园设立招生工作办公室,由专人负责招生工作及相关事宜咨询。
(二)招生电话:027-85951866
(三)电话咨询时间为上午8:30 — 11:30,下午14:30—17:00,法定节假日及周末无人接听。
(四)招生工作最终解释权归新华幼儿园所有。


